Family: Kolmioviridae

 

Jens H. Kuhn, Artem Babaian, Dieter Glebe, Eugene V. Koonin, Mart Krupovic, Marcos de la Peña, Teemu Smura and Jussi Hepojoki

The citation for this ICTV Report chapter is the summary published as:

Kuhn, J. H., Babaian, A., Bergner, L. M., Dény, P., Glebe, D., Horie, M., Koonin, E. V., Krupovic, M., Paraskevopoulou, S., de la Peña, M., Smura, T., & Hepojoki, J. (2024). ICTV Virus Taxonomy Profile: Kolmioviridae 2024, Journal of General Virology 105, 001963

Corresponding author: Jussi Hepojoki ([email protected])
Edited by: Holly Hughes and Evelien Adriaenssens
Posted: January 2024, August 2024

Summary

Kolmioviridae is a family for negative-sense RNA viruses with circular viroid-like genomes of about 1.5–1.7 kb (Table 1 Kolmioviridae). The family includes eleven genera (Daazvirus, Dagazvirus, Daletvirus, Dalvirus, Deevirus, Deltavirus, Dobrovirus, Donvirus, Perideltavirus, Perithurisazvirus and Thurisazvirus). Kolmiovirids are maintained in and/or transmitted by amphibian, birds, fish, insects, mammals, and reptiles. Deltaviruses can cause severe hepatitis and possibly other diseases in humans. Kolmiovirids encode at least one protein (delta antigen; DAg). They use host-cell DNA-directed RNA polymerase II and contain ribozymes in their genome (negative-sense) and antigenome (positive-sense) to achieve replication. They require evolutionarily unrelated helper viruses to provide envelopes with incorporated helper virus surface proteins for infectious particle formation.

Table 1 Kolmioviridae. Characteristics of members of the family Kolmioviridae.

CharacteristicDescription*
Examplehepatitis D virus 1 (AF104263), species Deltavirus italiense, genus Deltavirus
VirionSpherical virions (36–43 nm in diameter) with an outer envelope containing envelope proteins derived from a helper virus and an inner ribonucleoprotein (RNP) consisting of genomic RNA and a nucleoprotein (delta antigen; DAg) that may occur in two isoforms
GenomeNon-segmented, ribozyme-containing, negative-sense, covalently-closed circular RNA (cccRNA) of about 1.5–1.7 kb that forms a rod-like structure through a high degree of self-complementarity
ReplicationRNA-directed RNA synthesis by host-cell DNA-directed RNA polymerase II through a double rolling circle mechanism, and autocatalytic cleavage/ligation via encoded genomic and antigenomic ribozymes and re-cyclization in the nucleus
TranslationmRNA-based translation of DAg (and in some cases including an isoform thereof)
Host rangeKolmiovirids infect amphibians, birds, fish, insects, mammals, and reptiles
TaxonomyRealm Ribozyviria. The family includes eleven genera and 21 species

* mostly based on experiments with mammalian deltaviruses

Viruses assigned to each of the eleven genera form a monophyletic clade based on phylogenetic analysis of delta antigen (DAg) homologs. Viruses from all eleven genera share at least two of the following characteristics: (i) enveloped spherical virions; (ii) circular negative-sense RNA genome containing ribozymes and encoding a DAg homolog; (iii) requiring an unrelated helper virus for assembly of infectious virions.

Amphibian Hosts

Genus Daazvirus. Viruses in this genus infect salamandrid amphibians (newts) (Chang et al., 2019).

Genus Dobrovirus. Viruses in this genus infect bufonid amphibians (toads) (Chang et al., 2019).

Avian Hosts

Genus Dalvirus. Viruses in this genus infect anatid birds (ducks and teals) (Wille et al., 2018).

Genus Perithurisazvirus, Viruses in this genus infect parid and esterild birds (tits, finches, and munias) (Iwamoto et al., 2021).

Insect Hosts

Genus Dagazvirus. Viruses in this genus infect rhinotermitid insects (termites) (Chang et al., 2019).

Genus Donvirus, Viruses in this genus infect termitid insects (odontotermes) (Litov et al., 2022).

Piscine Hosts

Genus Deevirus. Viruses in this genus infect unspecified fish (Chang et al., 2019).

Mammalian Hosts

Genus Deltavirus. Viruses in this genus infect humans and possibly dasyurid marsupials (dunnarts and Tasmanian devils) (Rizzetto et al., 1980, Rizzetto 2015, Harvey et al., 2023).

Genus Perideltavirus, Viruses in this genus infect cervids (deers), sciurids (squirrels) and phyllostomid (vampire bats) (Bergner et al., 2021, Iwamoto et al., 2021).

Genus Thurisazvirus. Viruses in this genus infect echimyid rodents (spiny-rats) and possibly phyllostomid bats (vampire bats) (Paraskevopoulou et al., 2020, Bergner et al., 2021).

Reptilian Hosts

Genus Daletvirus. Viruses in this genus infect boid reptiles (snakes) (Hetzel et al., 2019).

Virion

Morphology

Only known for members of the genus Deltavirus (see Deltavirus genus page).

Physicochemical and physical properties

Only known for members of the genus Deltavirus (see Deltavirus genus page).

Nucleic acid

Kolmiovirids have a non-segmented, viroid-like, ribozyme-containing, negative-sense, covalently-closed circular RNA (cccRNA) genome of about 1.5–1.7 kb (Figure 1 Kolmioviridae) that forms a rod-like structure through its high degree of self-complementarity. Further information is only known for members of the genus Deltavirus (see Deltavirus genus page).

Kolmioviridae genome
Figure 1 Kolmioviridae. Genome and antigenome organization of the kolmiovirid hepatitis D virus 1. Nucleotide positions on the antigenome are numbered according to those for the (complementary) genome.

Proteins

Kolmiovirids encode one protein, delta antigen (DAg). Some kolmiovirids (deltaviruses) express two isoforms of DAg. Further information is only known for members of the genus Deltavirus (see Deltavirus genus page).

Lipids

Not reported but are likely derived from host-cell membranes via helper virus envelope protein-assisted budding and therefore likely composed of phospholipids, glycolipids, fatty acids, and sterols.

Carbohydrates

Only known for members of the genus Deltavirus (see Deltavirus genus page).

Genome organization and replication

Kolmiovirids enter host cells through engagement of cell-surface receptors using envelope proteins provided by their helper viruses; consequently, the host and tissue tropism of a particular kolmiovirid reflects that of its helper virus. Fusion of the kolmiovirion membrane with host-cell membranes releases the ribonucleoprotein (RNP) into the cytosol, from where it migrates to the cell nucleus. Kolmiovirid RNA-directed RNA (genome and antigenome) synthesis is mediated by host-cell DNA-directed RNA polymerase II through a double rolling circle mechanism; genome- and antigenome-encoded ribozymes catalyze autocatalytic cleavage of concatenated progeny genomes and ligation/recyclization in the nucleus. DAg expression induces packaging of the kolmiovirid RNPs into progeny virions, which bud in a process mediated by helper virus proteins (Figure 2 Kolmioviridae). Specifics are only known for members of the genus Deltavirus (see Deltavirus genus page), and helper viruses have only been identified for deltaviruses and daletviruses.

Kolmioviridae life cycle
Figure 2 Kolmioviridae. Lifecycle of kolmiovirids.

Biology

Kolmiovirids have been found in bufonid and salamandrid amphibians, anatid birds, unspecified fish, rhinotermitid insects, boid reptiles, and humans and echimyid rodents (Wille et al., 2018, Chang et al., 2019, Hetzel et al., 2019, Lucifora and Delphin 2020, Paraskevopoulou et al., 2020, Bergner et al., 2021, Asselah and Rizzetto 2023), common vampire bats (phyllostomid Desmodus rotundus (Geoffroy, 1810)), groundhogs (sciurid Marmota monax (Linnaeus, 1758), white-tailed deer (cervid Odocoileus virginianus (Zimmermann, 1780)), white-rumped munias (estrildid Lonchura striata (Linnaeus, 1766)), yellow-bellied tits (parid Pardaliparus venustulus (R. Swinhoe, 1870)), Australian zebra finches (estrildid Taeniopygia castanotis (Gould, 1837)), and in in fungus-growing termites (termitid Odontotermes wallonensis Wasmann, 1902) (Bergner et al., 2021, Iwamoto et al., 2021, Litov et al., 2022, Harvey et al., 2023).. Unclassified, putative kolmiovirids have been identified in fat-tailed dunnarts (dasyurid Sminthopsis crassicaudata (Gould, 1844)), Tasmanian devils (dasyurid Sarcophilus harrisii (Boitard, 1841))(Harvey et al., 2023).

Because the infectivity of kolmiovirids is believed to be dependent on evolutionarily unrelated helper viruses, such as viruses of the families Hepadnaviridae and Arenaviridae, host tropism of particular kolmiovirids is thought to be primarily determined by the distribution of the respective helper virus. Only deltaviruses are known to cause diseases (see Deltavirus genus page).

Antigenicity

Systematic antigenicity studies have only been reported for deltaviruses (see Deltavirus genus page). As kolmiovirids only encode DAg or DAg isoforms, presence of antibodies to DAg is indicative of current or past infections (Rizzetto 2015).

Derivation of names

actinopterygii: from the fish host class Actinopterygii

anatis: from the bird host genus Anas

boae: from the snake host genus Boa

bufonis: from the amphibian host genus Bufo

cameroonense: from Cameroon

carense: from Central African Republic

cynopis: from the amphibian host genus Cynops

Daazvirus: from the Gothic letter Daaz (̳) – a successor of the Greek letter Δ spelled out in genus Deltavirus

Dagazvirus: from the Runic letter Dagaz (ᛞ), a possible descendant of the Old Italic D – a successor of the Greek letter Δ spelled out in genus Deltavirus

Daletvirus: from the Hebrew letter 'Dālet (ד) – a predecessor of the Greek letter Δ spelled out in genus Deltavirus

Dalvirus: from the Arabic letter Dal (د) (pronounced similarly to the English letter “d”) – a successor of the Greek letter Δ spelled out in genus Deltavirus

Deevirus: from the English letter Dee (D) – a successor of the Greek letter Δ spelled out in genus Deltavirus

Deltavirus: from δ (delta) antigen (δAg) originally identified in HBV-infected tissue but unrelated to previously described HBV antigens (Rizzetto et al., 1977).

desmodi: from the host species Desmodus rotundus

Dobrovirus: from the Early Cyrillic letter Dobro (Д) – a successor of the Greek letter Δ spelled out in genus Deltavirus

Donvirus: from the Georgian letter Don (დ)

italiense: from Italy

japanense: from Japan

Kolmioviridae: from the Finnish kolmio, meaning “triangle” – a tongue-in-cheek reference to the the Greek letter Δ spelled out in genus Deltavirus

myis: from the rodent host genus Mus

marmotae: from the host species Marmox monata

odocoilei: from the host species Odocoileus virginianus

odontotermitis: from the host genus Odontotermes

passeriformes: from the order Passeriformes the which the host species belong to

Perideltavirus: from the Greek περί [perí], meaning around and Deltavirus

Perithurisazvirus: from the Greek περί [perí], meaning around and Thurisazvirus

peruense: from Peru

schedorhinotermitis: from the blattodean host genus Schedorhinotermes

senegalense: from Senegal

taiwanense: from Taiwan

Thurisazvirus: from the Runic letter Thurisaz (ᚦ), a possible descendant of the Old Italic D – a successor of the Greek letter Δ spelled out in genus Deltavirus

togense: from Toga

Genus demarcation criteria

Members of different genera encode DAg with ≤60% amino acid sequence similarity.

Relationships within the family

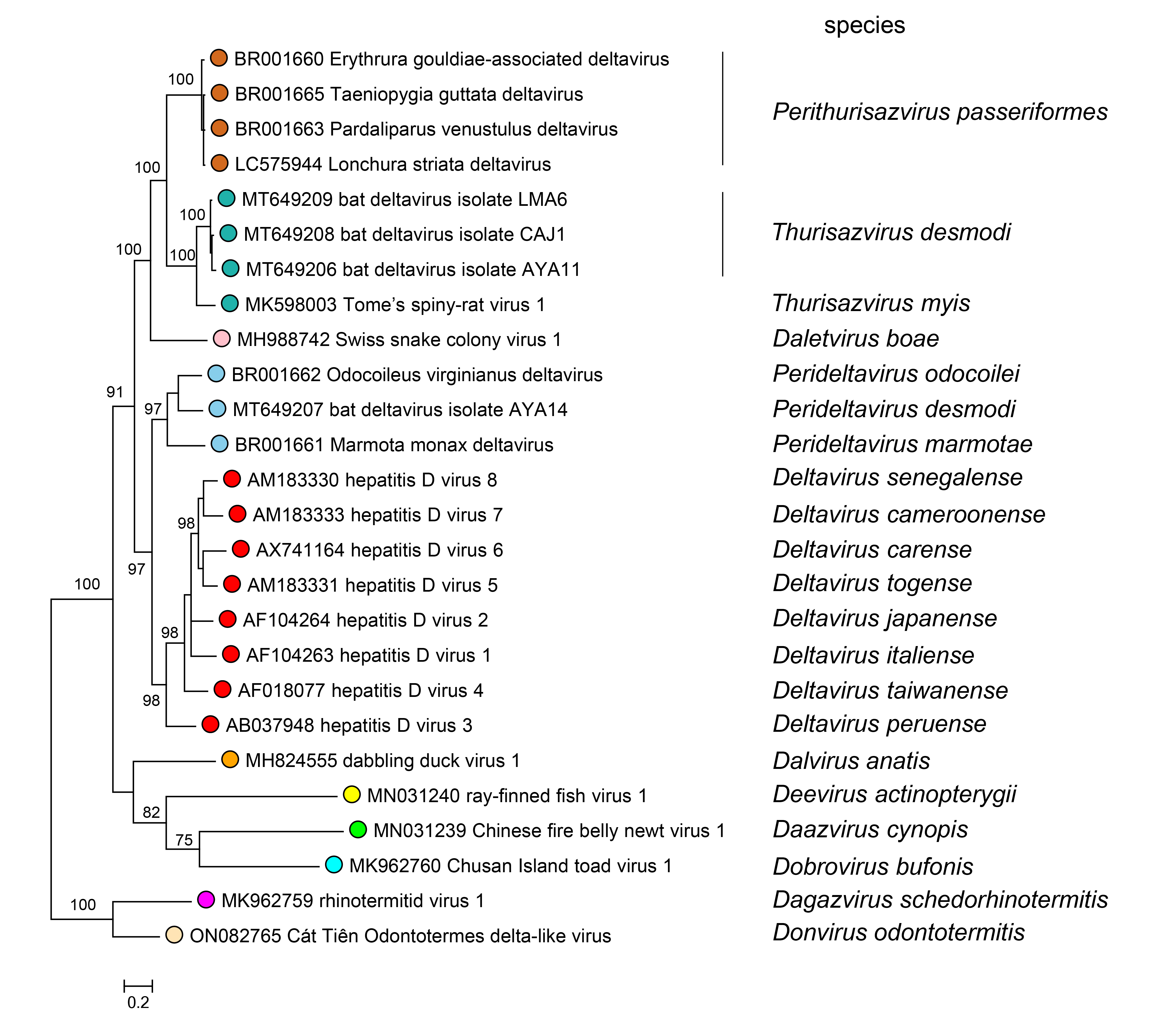
Relationships across the family have been estimated via Bayesian phylogeny using complete small antigen amino acid sequences (Figure 3 Kolmioviridae).

Kolmioviridae phylogeny
Figure 3 Kolmioviridae. Maximum clade credibility tree based on a (small) delta antigen (DAg) amino acid alignment from representatives of all available kolmiovirids. Posterior probabilities are shown for all nodes. Tree tips correspond to GenBank accession numbers. The phylogenetic tree was constructed using the Bayesian Markov chain Monte Carlo (MCMC) method, implemented in MrBayes version 3.2 (Ronquist et al., 2012) with two independent runs and four chains per run, and the JTT model of substitution. The analysis was run for 5 million states and sampled every 5,000 steps. The average standard deviation of split frequencies was 0.010.

Relationships with other taxa

Kolmiovirids are unrelated to all other negative-sense RNA viruses, which are evolutionarily connected through their encoded RNA-directed RNA polymerases (RdRPs). Several kolmiovirid features, such as genome structure, RNA transcription using host-cell DNA-directed RNA polymerase II, the presence of autocatalytic RNA sites, and RNA-to-RNA double rolling circle replication are similar to those of viroids, certain virusoids, certain helper virus-dependent viroid-like satellite RNAs (Flores et al., 2012, Taylor 2015, de la Peña et al., 2021, Forgia et al., 2021, Edgar et al., 2022, Forgia et al., 2023), and recently discovered mobile genetic elements (e.g., “epsiloviruses”, “zetaviruses”), some of which have an organization reminiscent of kolmiovirids but also encode orthornaviraen RdRPs (“Ambiviricota”). The evolutionary origins of kolmiovirids and viroids and their evolutionary relationships are uncertain (Elena et al., 1991, Jenkins et al., 2000).